NEWS

2016.01.28

【お知らせ】業務用加工食品の表示適正化について(消費者庁より)

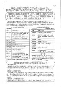
業務用加工食品を消費者向けの一般用加工食品として販売する場合は、必要な表示事項をすべて容器包装の一括表示欄に表示する必要があります。
表示の適正化について再確認をお願い致します。

【参考】名古屋市が作成した適性表示の周知用チラシ
業務用加工商品の表示適正化について

 

 

 

 

 

 

 

 

 

お問い合わせ
神奈川県環境農政局農政部農業振興課 食品表示グループ
TEL 045-210-4425

  1. ホーム
  2. NEWS
  3. 【お知らせ】業務用加工食品の表示適正化について(消費者庁より)