企業を育て 地域を伸ばす
企業を育て 地域を伸ばす
厚木商工会議所とは
厚木商工会議所 概要
入会のご案内
特定商工業者
会報誌 さぽーと
アクセス
経営相談・支援
補助金の案内
人材確保・育成支援情報
専門相談
中小企業融資制度
セミナー・講演会
貿易関係証明
中小企業景気動向調査
共済制度
部会活動
商業部会
工業部会
建設開発業部会
サービス業部会
エキスパート情報部会
金融保険業部会
運輸倉庫業部会
検定試験
簿記検定
珠算検定
合格証書・合格証明書
貸会議室
会員企業紹介
会員検索
NEWS
2020.03.18
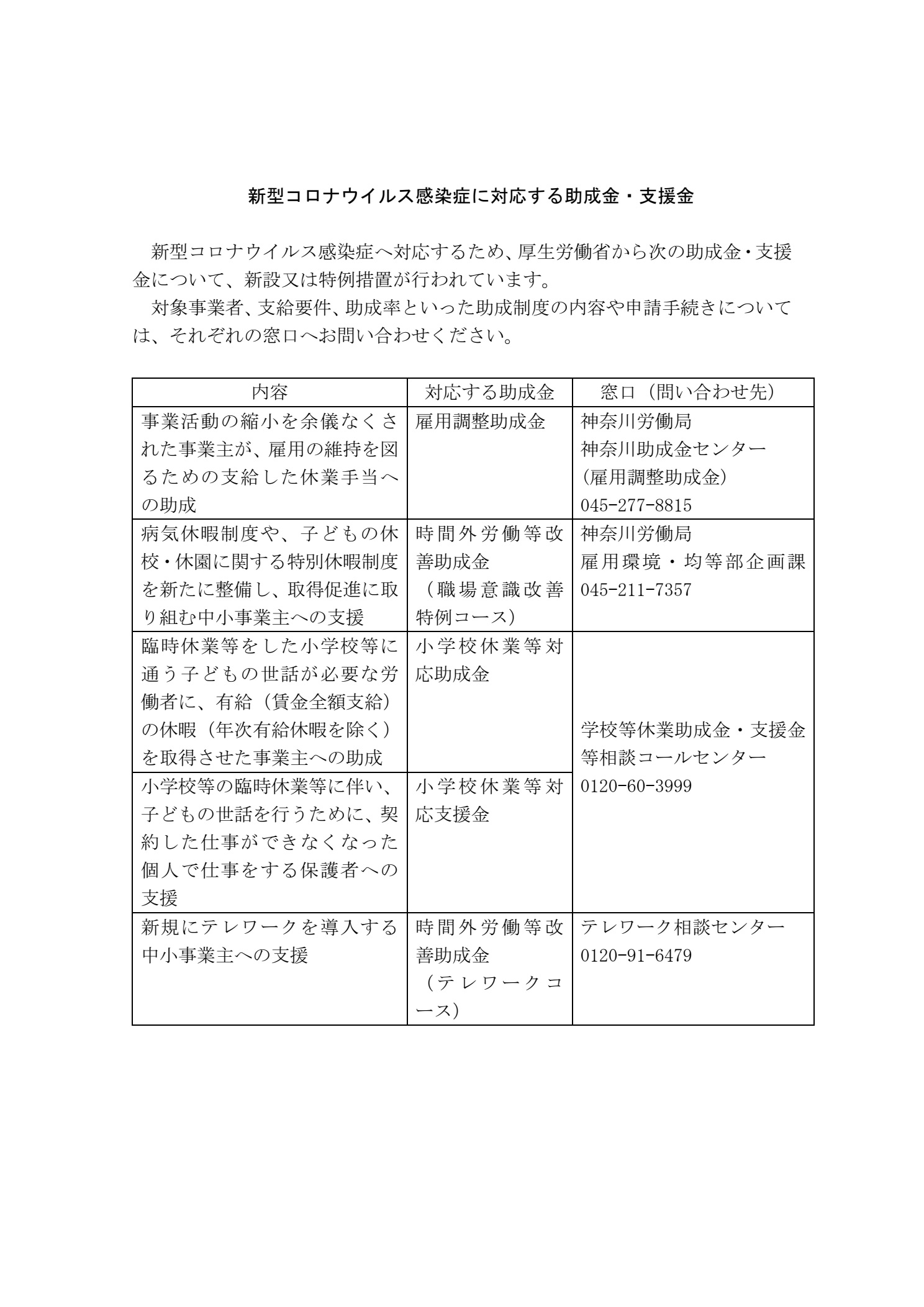
【神奈川県】新型コロナウイルス感染症に対応する助成金・支援金
会議所からのお知らせ
by
19:10
«
【新型コロナウイルス関連】過剰在庫の売りたい買いたい情報を全国に発信 「BM SOSモール」をビジネスモール内に開設
main
【新型コロナウイルス感染症対策支援】除菌液(微酸性次亜塩素酸水)供給のお知らせ
»
カテゴリーリスト
会議所からのお知らせ(801)
各団体からのお知らせ(146)
会員企業様からのお知らせ(63)
セミナー・講習会(319)
人材確保・育成支援情報(43)
部会活動(61)
その他会議所からのお知らせ(89)
「健さん&ひかるのLet's go経営」(60)
特集(1)
商業部会(3)
工業部会(3)
建設開発業部会(19)
サービス業部会(2)
エキスパート情報部会(9)
金融保険業部会(1)
運輸倉庫業部会(3)
ブログ内検索
ホーム
NEWS
【神奈川県】新型コロナウイルス感染症に対応する助成金・支援金